本文来自微信公众号:FOF老顽童(ID:gh_18a62892b397),作者:金社长,原文标题:《百亿投顾是如何炼成的?》,头图:视觉中国
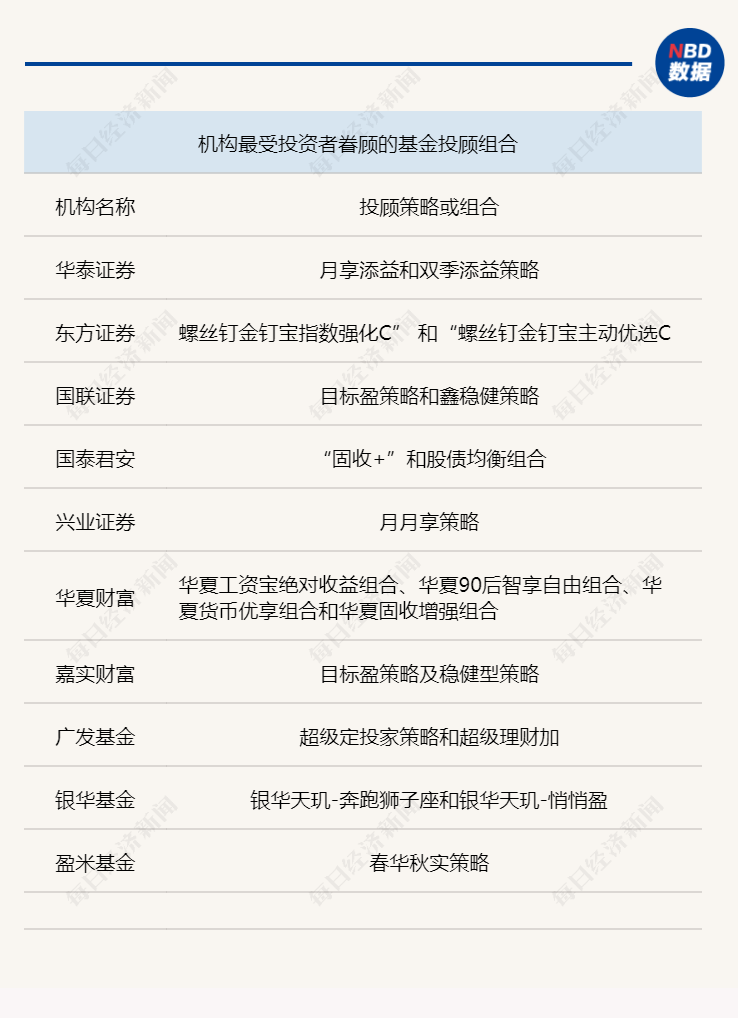
基金投顾业务试点以来刚刚已满三周年。三年中券商、基金公司、第三方平台等持续发力,大V、专业机构同台竞技。不过,大家耳熟能详、记忆犹新的基金投顾屈指可数,大部分依然处于同一起跑线上。近期,有媒体评选出了机构最受投资者眷顾的基金投顾组合:

上图众多的基金投顾中,券商系占据了半壁江山,而在投顾的规模上来看,券商同样是主力。目前整个基金投顾的总规模约为1000亿元,而超过百亿的券商系投顾就有3家。

华泰、东方、中信三家目前是券商基金投顾的“带头大哥”,尤其是“榜一大哥”华泰证券,它的投顾总规模超过了150亿元,参与的客户数量更是达到了56万户。华泰证券的基金投顾规模能够做到全市场第一,自然有许多的独特之处,我整理出了其中几个。
一、公募基金经理信心指数
我认为华泰证券基金投顾最大的亮点是业内首创的“公募基金经理信心指数”。它通过对上百名公募基金经理进行问卷调查,从而得出大家对于宏观、对于行业的判断。
这个指数每季度更新,具有较大的参考意义。比如上周三季报出来的时候,我看了几十位FOF基金经理的季报观点,尝试着整理出了一个观点汇总。才会发现FOF基金经理们对于市场的判断,有相似接近,也有极度相反,很难有一个统一的意见。对于普通投资者而言,一份一份看季报,不仅消耗时间,也难以有一个综合的判断。
而公募基金经理信心指数就直接以数字的形式呈现了出来,直观、明了。略显遗憾的是,目前这个“公募基金经理信心”指数只有在成为华泰证券基金投顾的客户之后,才能通过它们的月报或咨询它们的投资顾问才能获悉。
二、引导客户正确的投资理念
对于普通投资者来讲,缺乏的是正确的投资理念,比如何时止盈,何时购买。而华泰证券基金投顾针对这一现象,主要采用了两种方式方式引导客户。
其一,是推出目标盈产品。

在它们官网上,目标盈已经发售了45期。目标盈的作用,就是到达收益率后自动会帮助客户止盈,提高了客户的体验感。让客户依稀间有了一种买理财产品的感受,只不过这个“理财产品”的到期时间是不确定的。间接地帮助了客户树立了正确的投资目标观念。
其二,鼓励客户以定投的形式购买投顾产品。
华泰证券的基金投顾购买页面,可以选择“一次性转入”或者“定投转入”。

它的其他投顾产品同样在显眼位置有“定投转入”的按钮。定投虽不是万能,却可以有效减少波动,提高了客户的持有体验。目标盈和定投这两个方面,虽然看似比较简单,却让大多数“小白”客户有了正确投资理念的启蒙。
三、产品线齐全
华泰证券的基金投顾的另外一个亮点是产品线齐全,共有三大类型12个组合。

从低风险的货基投顾到行业投顾、全市场投顾均有产品罗列。而根据跟投人数来看,季享添益和双季添益应该是最受欢迎的两个投顾产品。
看来华泰证券省心投主打的是固收为主的策略。不论是名称,还是年化目标收益,打理闲钱这部分,给我的感受是更接近传统的理财产品。似乎这是华泰证券基金投顾有意为之,目的可能就是为了主打固收类的投顾。
四、主理人明确
华泰证券投顾相比其他平台的投顾产品,还有另外一个特色就是主理人明确。一般其他平台都是强调团队作战,我们所购买的产品到底谁在管理,模棱两可。而华泰证券投顾直接在它的购买页面明确了主理人是谁。

比如“涨乐全明星”的主理人是赵月涓,里面还有主理人近期的观点文章。这一点,至少让投资者心中明确了谁在替我打理资金。
五、有待提高的地方
基金投顾确实处于起步阶段,有待提高的地方有不少,华泰基金投顾同样如此。
首先,我们从各个产品的跟投人数就能看到,零钱宝+的跟投客户人数是其他产品跟投人数的近10倍。而“零钱宝+”其实就是一个货币基金的组合。所以,150亿元的总规模中,有多少是零钱宝+贡献的?这里面还是有不少水分的。
其次,华泰基金投顾只能在它们自家的app平台购买,天天、蚂蚁、且慢、蛋卷,我统统找了一圈,全都没有看到。而这就带来了另外一个问题,它们的持仓和业绩也全都看不到,比如我想看看涨乐全明星的持仓情况,还必须先在华泰开立一个证券账户。
这也给我们普通投资者的购买带来了许多不便,虽然可能形成一个交易闭环,但也会将许多潜在客户拒之门外。
第三,买了之后才知道自己买了什么。
拥有了华泰证券的账户之后,虽然终于能够看到了历史业绩情况,但如果不买这个,我们依然不知道它的资金投向和比例。

只有购买这款投顾之后,才会收到底层产品的购买确认信息。购买之前,我们能够参考的,只有它的模拟收益率,分别有乐观、平均、悲观三种情形。
不过,基金投顾毕竟是一种收费的服务,华泰这么操作,也无可厚非,作为企业,终归要考虑盈利和核心竞争力的问题。不能让其他人轻易抄作业。综合来说,华泰证券基金投顾——省心投,能够达到百亿规模和几十万客户数,确实是在不少地方做出了亮点。
能够做到业内首屈一指,华泰证券的基金投顾自然有许多过人之处,但一切的根源还在于管理层对于基金投顾业务的重视。偷偷问了问华泰一线的小伙伴,他们基金投顾有没有任务,回答是肯定的。
最后,我想说,基金投顾毕竟刚刚蹒跚起步,有待提高的地方同样也不少。希望未来的基金投顾们,可以越来越好,更多的站在投资者的角度思考问题。
本文来自微信公众号:FOF老顽童(ID:gh_18a62892b397),作者:金社长
免责声明:本文内容仅供参照,文内信息或所表达的意见不构成任何投资建议,请读者谨慎作出投资决策。


评论