一、当日行情分析
1、市场观察——ETF持续大额成交
1月28日,沪指、深成指冲高回落,创业板指高开低走。沪深两市成交额2.97万亿,今日市场全天震荡,三大指数涨跌不一。沪指涨0.27%,深成指涨0.09%,创业板指跌0.57%。今日市场的结构性分化愈发明显,赚钱效应集中在有色、油气、化工、煤炭等周期股之中,而其余方向大多以调整为主,在流动性仍相对充沛的环境下,各热点间始终保持相对良性的轮动结构。

2026年1月中旬以来,宽基ETF开始大规模、有组织的减持操作。这次减持发生在2026开年A股市场连续上涨、部分题材炒作过热之后。监管层通过此举直接为市场情绪“点刹”,目的是引导市场从“快牛”转向“慢牛”。
市场短期降温往往为中期布局提供窗口,应避免情绪化的追涨杀跌。在权重股因ETF减持而承压的同时,市场整体并未出现恐慌性下跌,多个题材股保持活跃,中证500、中证1000等指数甚至逆势上涨




2、多家房企称已不被要求上报三道红线——房产又行了?
实施三道红线的目的是限制房企负债规模增长,防止房企规模激进扩张,当前来看,政策目标已经实现。房地产市场经历4年深度调整,房企经营思路发生根本性转变,我国房地产在构建新发展模式,房企普遍不再把规模作为最重要目标,而是转向寻求高质量发展。
为控制房地产企业有息债务规模,监管部门2020年8月出台新规,设置了“三道红线”,具体指标为,剔除预收款后的资产负债率大于70%、净负债率大于100%、现金短债比小于1倍。2021年“三道红线”政策扩围至数十家房企,监管部门要求这些房企每月上报“三道红线”指标。
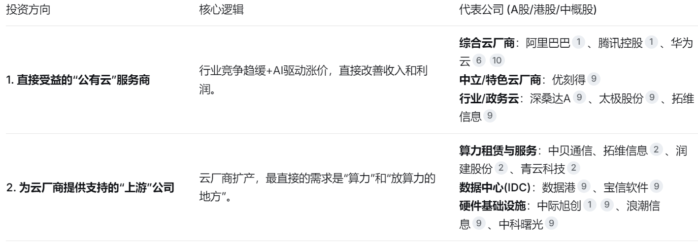
3、海外云涨价,国内云受益
谷歌正式发布将于2026年5月1日对CDN Interconnect、Direct Peering、 Carrier Peering等方式进行数据传输的价格进行调整,其中北美地区翻倍。此前,亚马逊云科技(AWS)上调其EC2机器学习容量块价格约15%,此举被视为AI算力资源紧缺背景下云计算定价逻辑的重大转变。
国内云服务行业在过去很长一段时间里,都处于降价补贴的阶段,核心目的是推广客户、抢占市场。 而当前的变化,首先源于需求端的爆发。托管需求持续激增,过去一年,尤其是互联网大客户的token需求实现了10倍增长,今年仍将保持10倍甚至几十倍的增速,且可能远超市场预期。如clawdbot等通用Agent,其所需的推理算力或token需求,几乎是去年基础需求的数十倍甚至数个数量级。当下爆款应用的任务需求量都远超过去的单程交互需求,再叠加多模态技术(如达摩院相关多模态方案),需求再度攀升几个数量级。因此,推理需求的量级远远超出了当前存储、CPU乃至云服务的供给能力——尤其是云推理算力的供给,由于需求呈现非线性爆发,其传导速度远超预期。
国内大厂大概率会在未来一个月内快速跟随,后续市场将出现更多验证信号。

二、学习型组织——铝涨价
(一)铝价为啥涨?
铝价上涨不是短期炒作,而是 “供给卡脖子 + 需求猛增长 + 成本硬支撑 + 库存见底” 四重合力推动的结果,像一个水池进水口被堵死、出水口开得大、水位还很低,价格自然易涨难跌。
1、供给端:中国划了 “4500 万吨红线”,全球都扩不出产能
中国是全球铝生产 “一哥”,占全球总产能 55%,但早在 2017 年就给电解铝划了4500 万吨 / 年的产能天花板,2025 年又再次明确 “只减不增”。这道红线就像给铝生产上了 “紧箍咒”,国内企业就算想多产也没额度,2025 年产量增速仅 0.4%,几乎停滞。
海外扩产更难:建铝厂要耗大量电(一吨铝需 1.3 万度电,相当于普通家庭 10 年用电量),还得过环保、社区审批等多重关卡。印尼、中东虽在扩产,但电力短缺、建设周期长,实际投产远低于计划,全球铝供给弹性已降到历史最低。
2、需求端:新能源成 “增长引擎”,传统领域也稳得住
铝不再只是建筑、家电的 “老材料”,正成为新能源革命的 “香饽饽”:
新能源汽车:轻量化是降能耗关键,新能源车单车用铝量比燃油车多 56%,2026-2030 年需求增速约 25%
光伏 / 储能:光伏边框、储能电池外壳都靠铝,这两个领域需求增速分别达 18% 和 30% 以上
传统领域:建筑竣工回暖 + 旧改推进,电网特高压建设加速,这些领域仍贡献 3-10% 的平稳增长
全球铝需求将从 2025 年 7800 万吨增至 2030 年 9000 万吨以上,新能源贡献超 60% 增量,供需缺口正持续扩大。
3、成本端:“固体电力” 名不虚传,能源涨价直接推高铝价
铝有个别名 ——“凝固的电”,电力成本占生产总成本 40-50%,电价每涨 1 分钱,一吨铝成本就加 130 元。AI 时代全球电力紧张,电价易涨难跌,给铝价筑了 “成本底线”。
还有两大成本推手:一是铝土矿(铝的 “原料”)中国超 60% 依赖进口,几内亚等主产地供应不稳定,价格易波动;二是碳成本上升,欧盟 CBAM、中国碳交易市场让高排放的铝生产额外 “花钱”,2030 年碳成本或达 200-300 元 / 吨,进一步抬升价格中枢。
4、库存端:全球 “家底” 见底,一点风吹草动就涨价
目前 LME 铝库存不足 100 万吨,国内社会库存约 80 万吨,均处近 5 年低位。低库存就像 “蓄水池没多少水”,一旦需求超预期或供给出点问题,价格就会剧烈波动。2026-2027 年全球铝市场预计维持缺口,库存持续去化将强化价格弹性。
铝价上涨是 “供给刚性 + 需求爆发 + 成本支撑 + 低库存” 的必然结果,不是短期炒作。中期(2026-2028 年)大概率维持高位震荡,长期则要看印尼产能是否超预期、再生铝替代进度和全球经济周期。对普通人来说,这意味着家电、汽车、建材等用铝产品可能涨价,而对投资者,铝产业链的结构性机会值得关注。

(二)重点公司
1、百通能源
百通能源原本的主业是工业园区的集中供热(热电联产),与铝业没有直接关系。真正的转折点发生在2026年1月27日,公司公告计划投资约4亿美元在安哥拉建设电解铝项目。这一重大战略转型,使得市场将其视为一支潜在的“铝概念股”。尽管项目从建设到投产产生利润还需数年时间,但股票市场交易的是预期。在铝价上涨的背景下,市场自然会提前反应,看好其未来的盈利前景。

成本优势是关键想象空间,市场对百通能源此次转型抱有高期待的一个重要原因,在于安哥拉项目可能具备的巨大成本优势。电解铝是高耗电产业,电费是核心成本。安哥拉水电资源丰富,电价可能低至约0.1元/度,相比国内有巨大优势。有分析测算,凭借这种低成本优势,项目满产后吨铝净利润可能非常可观,从而极大提升公司的整体估值。
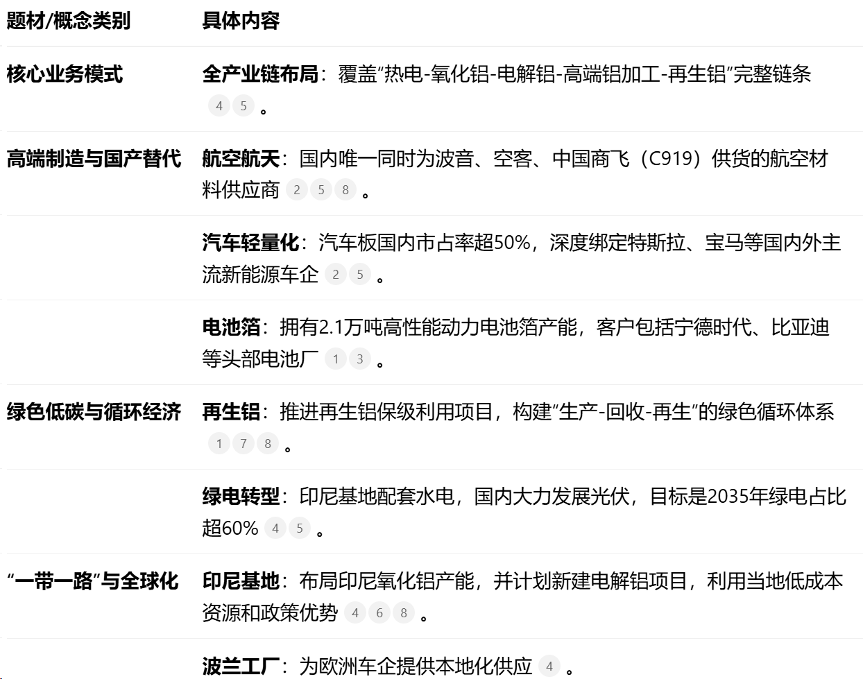
2、南山铝业
南山铝业(600219.SH)是一家拥有完整产业链的铝行业龙头,其投资价值在于全产业链布局、高端制造转型和绿色低碳发展的深度融合。

3、创新实业(02788.HK)
公司专注于铝产业链上游的龙头企业,其投资价值主要体现在全产业链成本优势、绿色转型潜力以及全球化布局这几大核心题材上。
创新实业最坚实的壁垒在于其构建的一体化生态系统。公司实现了氧化铝自给率约84% 和电力自给率约88%,这两项关键原材料和能源的高度自给,远高于行业平均水平,使得其吨铝现金成本控制在约15,112元,显著低于国内平均水平,盈利能力行业领先。
“绿色铝”是未来大势所趋。公司不仅自建风能和太阳能电站,还设定了明确的绿电提升目标。这不仅能够直接降低生产成本,更重要的是使其生产的低碳铝更能满足国际市场的环保要求,从而可能获得产品溢价,将碳关税挑战转化为竞争优势。
由于国内设定了电解铝产能天花板,企业增长受限。创新实业前瞻性地布局沙特电解铝项目,可以利用沙特低廉的能源成本(预计度电成本约0.2元),同时抢占中东这一需求高增长地区的市场,为公司打开了第二增长曲线,是其从“周期股”迈向“成长股”的关键。

4、景津装备
公司专注于过滤成套装备研发、制造与销售的龙头企业,其核心业务模式正是为包括有色金属在内的多个工业领域“卖铲子”。
压滤机是工业领域,特别是您之前关注的有色金属、环保、新能源等行业中,一项至关重要的固液分离核心设备。我们可以将它理解为工业生产的“超级脱水机”。正是因为能将混合物高效地分离为干的固体和清的液体,压滤机在多个工业链条中扮演着不可或缺的角色。

压滤机等过滤成套装备广泛应用于矿物的洗选、尾矿处理和湿法冶炼领域,包括但不限于煤炭、铁、金、银、铜、铝、锌、镍、钴、锰、磷、稀土、高岭土、石墨等细分行业。矿物洗选设备的发展与下游矿业的发展紧密相关,下游采矿行业的固定资产投入、新建、改建项目数量直接影响对选矿设备及相关过滤装备的需求。
三、气派科技——半导体涨价
云服务:海外落地涨价,国内涨价预期强烈
海外市场已率先落地涨价,亚马逊、谷歌等头部企业大幅上调云服务价格,涨幅区间达 15%-100%,核心诱因是内存、硬盘、CPU/GPU 等硬件成本攀升,叠加 AI 智能体普及带来的算力需求指数级增长,行业成本端与需求端双重推升涨价动力。国内市场涨价预期持续强化,当前算力供给紧平衡格局更为突出,同时面临与海外一致的上游硬件涨价压力,机构普遍预判国内云服务、算力租赁价格将跟进上调,且阿里云已率先释放涨价动作。
中游芯片设计 / 产品端:涨价持续落地,成本端成核心驱动
多家模拟芯片、功率芯片、端侧芯片厂商已密集发布涨价函,涨价动作处于持续落地阶段,背后核心原因均指向产业链成本压力传导 —— 封测环节与晶圆代工环节成本同步上涨,成为中游芯片产品涨价的直接推手。
气派科技
气派科技是华南地区规模最大的内资封装测试企业之一,产品广泛应用于消费电子、信息通讯、汽车电子等领域 。随着半导体行业复苏,公司产能利用率大幅提升,业绩迎来拐点 。
公司持续投入研发,先进封装收入占比已提升至32.49% 。在第三代半导体(如碳化硅)封装等领域完成技术开发和验证,为未来增长奠定基础 。同时,公司购置晶圆测试设备,拓展一站式服务能力 。
公司投入巨资进行智能化改造,搭建工业通信WIFI-6网络和智能制造系统。这使得人均生产效率提升14%,订单周期缩短45%,能耗降低18%,显著提升了成本控制和快速响应能力

气派科技是华南地区规模领先的内资集成电路封装测试企业之一。全国集成电路的消耗量约有70%-80%集中在珠三角地区,但封测产能却大量集中在长三角。气派科技立足深圳,贴近这个全国最大的电子产品制造与消费市场。
重点发力第三代半导体(氮化镓GaN、碳化硅SiC)的封装与测试。其5G基站用GaN射频功放塑封封装技术已通过客户验证,并持续研发大功率碳化硅芯片塑封封装技术。这使其在新能源汽车、5G通信等高端应用封测领域建立了早期技术储备。




特别声明:
文中股票仅为投资逻辑,无任何买卖建议。


评论