一、当日行情分析
1、市场观察——过山车的一周
上周市场出现2级分化,周三中午收盘前,指数保持上涨,午后证监会出台提高保证金的政策,市场开始降温。本轮监管政策调整的时机比较靠前,表达了及时抑制主题炒作的决心。前期热点板块商业航天,AI医疗和AI营销开始回调。
从技术分析上看,把周三上证指数K线的最高价画出白色水平线1,如果指数能重新站上这条线,意味着行情重新启动上涨。如果在黄色水平线和绿色水平线下运行,那么行情还在调整当中。下方的支撑是蓝色水平线4,也就是前期平台高点,指数在这里有较强支撑。

上周五半导体芯片产业链持续走强,存储芯片领涨,闪迪已向部分下游客户提出了一项前所未有的供应合同:要求客户支付100%现金预付款,以锁定未来1至3年的存储芯片配额。此外佰维存储发布2025年业绩预告,公司预计2025年净利润8.5亿元至10亿元,同比增加427.19%至520.22%。全球头部云服务商纷纷抛出巨额采购订单。

周末媒体最新报道,中国证监会召开2026年系统工作会议,总结2025年工作,分析当前形势,研究部署2026年工作。会议明确了2026年五方面工作,即“五个坚持”,其中摆在首位的是:坚持稳字当头,巩固市场稳中向好势头。周六有央广网发布财经评论文章称:我们必须认识到,监管“降温”的本质不是“熄火”,更不是打压市场,而是挤泡沫、去炒作,让资金真正流向优质标的。
融资保证金的调整并不影响市场震荡上行的大方向,但会影响结构。主题板块博弈加剧,纯靠叙事和资金接力驱动的单边趋势行情结束。步入年报预告期,业绩线索的权重重新开始上升。
2、商业航天走到哪一步了?
国内大力推进:
1月17日—18日,中国航天科工集团有限公司在京召开2026年工作会议,全面总结回顾2025年及“十四五”期间各项工作,分析当前面临的新形势新任务,提出“十五五”时期目标要求,明确2026年总体目标及重点任务。

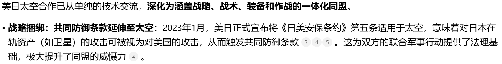
美日太空军事同盟的升级:

1、美日签署新的太空军事协议,双方已明确,太空领域的攻击可能触发《日美安保条约》的共同防御条款。这意味着,如果一方的卫星受到攻击,另一方有义务介入。
2、日本计划在2026年度将“航空自卫队”整编为“航空宇宙自卫队”,并将太空部队升级为“宇宙作战集团”。
3、日本计划建设低轨侦察星链,这是一张由着几百颗小卫星组成的太空监视网,其中的卫星各司其职,雷达卫星能对海上目标进行fen钟级别的持续监视,保镖卫星能消灭或瘫痪其他主动靠近的卫星以保护其太空监视网。
4、日本正在开发“准天顶”导航系统,而其防卫省官方战略已确认,将把此能力与卫星侦察星座结合,为远程导弹提供厘米级别的精准导航。
5、日本将其最新导航卫星的平台,提供给美国搭载军用侦察载荷,将自身资产与美国军事目标深度绑定,通过合作直接获取美国成熟的技术和经验,加速自身侦察、通信、太空作战能力的生成。
6、日本防卫预算已实现“连续14年”增长,2026财年达到9.04万亿日元,再创新高。日本已将国家安全与军事部署的战略重心明确转向琉球群岛,部署射程1000公里的改进型12式岸舰导弹和03式地空导弹。一个以“琉球群岛”为矛头、以“远程打击”为手段、以“太空和智能技术”为赋能的全面进攻性转型。
7、特朗普以“金穹”计划为由索取格陵兰岛,其真实战略意图可能远超单纯的导弹防御,格陵兰岛对美国国家安全和“金穹”系统“至关重要”,“金穹”是一个耗资约1750亿美元的多层导弹防御系统,旨在拦截全球各地乃至来自太空的导弹。“金穹”的核心是天基拦截器,主要部署在太空,减少了对大型陆地基地的依赖。
3、特朗普——强取豪夺?!
美国因格陵兰岛问题对欧洲8国加征关税多国回应:不可接受
当地时间17日,美国总统特朗普表示,将从2月1日起对丹麦、挪威、瑞典、法国、德国、英国、荷兰和芬兰出口至美国的所有商品加征10%关税,加征关税的税率将从6月1日起提高至25%,直至就“完全、彻底购买格陵兰岛”达成协议。随后,多国发表声明回应。
委内瑞拉“内鬼”被抓:马杜罗发小,事后美方没给钱!
据英国广播公司称,这是马杜罗夫妇被美军强行控制后,委内瑞拉临时政府内部流传的一句话。
连日来,全世界都在猜测谁是委总统府的“内鬼”。最终,矛头指向了一个人——马杜罗最信任的“守夜人”、贴身卫队指挥官、少将哈维尔·马尔卡诺·塔瓦塔。出生于1969年的塔瓦塔,比马杜罗小7岁。他与马杜罗一同在加拉加斯的工人社区长大,是实打实的“发小”。
有媒体称,塔瓦塔的背叛是因为美国悬赏的5000万美元赏金。但讽刺的是,塔瓦塔并未如愿拿到这笔巨额赏金——事后,美方认为自己有能力完成抓捕,并未支付这笔费用。
4、毁约式涨价!
近日,光伏市场上有多家组价企业接连披露组件价格上调公告,市场上已经开始出现拖延发货、坐地起价甚至“毁约”等乱相,让下游急需发货的企业措手不及。对于组件涨价的原因,一方面是出口退税政策取消的窗口临近,厂商为“抢出口”加速组件发货刺激价格上涨,另一方面是作为组件重要成本材料的银、铝金属价格大涨,使得组件成本大幅抬升。
有报道称,与2025年“531”抢装潮略有相似,近期订单违约的现象再度爆发。部分企业订单“推迟交付”、要求“加价交付”,个别厂商更是多次涨价,不接受就不安排发货,甚至不惜毁约。这对当前终端电站安装和分销商的交货节奏造成很大影响。

这一轮光伏组件的突然密集涨价,原因两大方面:
一是出口退税政策取消的影响。尽管政策给出了四个月的缓冲期,且此前企业与海外客户签订合同时已考虑相关影响,但海外客户为规避成本增加,纷纷要求提前发货,直接导致国内光伏组件供应瞬间紧张。
二是白银等价格暴涨抬升成本的影响。2025年以来,上海黄金交易所现货白银价格从年初的7600元/千克,一路飙升至年末的23688元/千克,年内涨幅超150%。据分析,在2025年银浆在光伏组件中的成本占比约为17%,但随着银价不断飙升,这一数值目前已涨至30%左右,超越硅料成为光伏组件第一大成本。
接下来,光伏行业有可能成为2026年迎来新一轮暴力出清的行业。尽管当前因为政策影响导致短期组件出现“坐地起价”抢货潮,但实际上光伏行业接下来面临的巨大挑战已无法避免。原因不仅是因为组件成本端的加速积压,更是因为行业近年来显著产能过剩带来的严重内卷。更讽刺的是,2025年国内仍有超400亿元资金涌入光伏扩产,新增项目超20个,进一步加剧供需矛盾。而取消出口退税将是2026年光伏组件产业暴力出清的一个残酷的转折点。
二、学习型组织——航天隔热瓦
火箭的回收再利用将大幅降低航天发射成本。实现火箭一级复用的“猎鹰”9号成本不到全新火箭的1/3。SpaceX创始人、首席执行官埃隆·马斯克等曾多次就“猎鹰”9号火箭的发射成本构成、构成要素的发射服务价格和变化进行过介绍,根据《“猎鹰”9火箭的发射成本与价格策略分析》(刘洁,2022年)统计分析,全新“猎鹰”9号火箭成本约5000万美元,复用型“猎鹰”9号火箭的边际成本约1500万美元,火箭一级复用使得发射成本大幅降低。

“猎鹰”9火箭一子级复用已经成熟。根据《猎鹰9火箭一子级重复使用发展规律研究》,2024年“猎鹰”9火箭一共发射132次,其中旧箭使用127次,新箭使用仅5次;2020-2024年,“猎鹰”9号火箭一级回收率分别为100%、100%、97%、100%和98.5%,回收成功率分别为92%、97%、100%、100%和99%;2024年,“猎鹰”9火箭一级最多使用次数为24次。2025年8月,“猎鹰”9火箭一级重复使用创30次记录。根据SpaceX,截至2026年1月9日,“猎鹰”9运载火箭完成发射任务583次,火箭一级着陆回收537次,火箭一级重复使用503次。

“猎鹰”9火箭整流罩也实现了回收复用。根据SpaceXCEO马斯克于2018年公开披露,“猎鹰”9号单套整流罩的制造成本约600万美元,占“猎鹰”9号火箭总制造成本的10%左右。2017年3月,在SES-10卫星发射任务中,SpaceX采用伞降+海上打捞的方式首次成功回收“猎鹰”9号的整流罩。截至2025年,编号SN185等整流罩完成超过30次飞行复用。

火箭的第一级也是火箭最庞大、最昂贵的部分,包含了大量主发动机。回收并重复使用第一级,能直接节省每次发射中最昂贵的硬件成本,经济效益最为显著。与第二级相比,第一级在分离时尚未达到极高的轨道速度,其返回过程主要涉及大气层内的减速和精确制导着陆。虽然难度极高,被形容为“在狂风中让一根扫帚稳稳地直立在手掌上”,但技术路径相对清晰。而第二级需要将载荷加速至轨道速度(约每秒7.8公里),其携带的燃料几乎全部用于入轨,很难再为减速、再入和着陆预留燃料,回收的技术挑战呈数量级增加。

全复用火箭
火箭一级复用实现了航天发射成本的降低,进一步降成本需要全复用火箭。“超重-星舰”采用液氧/甲烷作为推进剂,由“超重”助推级和“星舰”飞船共同构成一个两级完全可重复使用的运载火箭。“超重-星舰”运输系统高123米、直径9米,完全可复用情况下有效载荷达100-150吨。
“超重-星舰”以完全可重复使用为目标,设计目标是实现100次重复飞行,仅需加注燃料和常规维护即可再次发射。2024年10月的第五次试飞中,首次实现“超重”助推级回收,助推级在发射后几分钟返回发射场由发射塔架上的“筷子”捕获;“星舰”飞船级再入大气,并溅落印度洋。2025年10月13日的第11次试飞中,“超重”助推器与“星舰”飞船按计划精准溅落墨西哥湾,顺利完成“从发射到受控落水”的完整闭环。



美国StokeSpace是一家开发完全可重复使用运载火箭的公司。2025年8月,StokeSpace宣布完成由美国创新技术基金(USIT)领投的D轮5.1亿美元融资,累计融资9.9亿美元,新融资资金将用于StokeSpace公司Nova火箭研发。Nova火箭设计目标是在两级火箭均可重复使用的情况下,将3000公斤的有效载荷送入近地轨道,此外,火箭的可重复使用上面级还可用于太空机动和从轨道返回货物等应用。

我国运载火箭有望走向全复用。例如,我国以完全复用为目标设计的重型运载火箭长征九 号将分两个阶段实现重型运载能力和完全重复使用;蓝箭航天认为“全重复使用火箭趋向 大型化与航班化”,面对明确的全重复使用火箭发展趋势,蓝箭航天等国内火箭企业或也将 走向火箭全复用;“昊龙”货运航天飞机也设计为重复使用,正在开展工程研制。
隔热瓦
截至2025年末,SpaceX公司的“超重-星舰”已完成了11次飞行测试,从历次测试中可以看出,隔热已成为限制“星舰”回收成功的核心难点之一。在“星舰”首次实现重返大气层的IFT-3试飞中,“星舰”隔热瓦存在脱落问题;在随后的IFT-4试飞中,“星舰”隔热瓦仍存在脱落,且“星舰”前阻力舵在返回过程中部分被烧穿。IFT-6和IFT-8两次试飞中重点测试了隔热性能,“星舰”在IFT-6试飞中评估了新的隔热瓦和隔热板,在IFT-8试飞中测试了含主动冷却方案的金属瓦材料。IFT-11试飞中,对飞船隔热系统耐受性进行实验和验证。
SpaceX“星舰”采用陶瓷隔热瓦热防护系统是“星舰”的关键部件,旨在保护其免受大气层再入过程中产生的高温影响。SpaceX的“星舰”选择了一种由数千块标准化六边形陶瓷瓦片组成的隔热罩,以便实现简化制造工艺、减少维护时间并降低系统总成本。隔热罩安装在“星舰”的迎风面,由数千块黑色陶瓷瓦片组成,设计能够承受超过1400℃的再入温度;在“星舰”的背风面,采用裸露的300系列不锈钢。“星舰”上隔热瓦重量达10-20吨(30-60mm厚度),占到飞行器干重的10%以上。

全复用火箭隔热材料相关企业返回式航天器的耐高温隔热材料包括陶瓷隔热瓦和纤维增强复合材料。从美国航天飞机的应用情况看,美国航天飞机在机头和前缘采用SiC涂层C/C复合材料,在其他迎风面采用刚性陶瓷瓦(HRSI和LRSI),从使用结果看机头和前缘虽然遭遇了最严重的热流,但已证明它们能够承受十多次飞行,可靠性高,维护工作少;刚性陶瓷瓦的可重复利用性尚未达到这种水平,每次飞行后,数百块陶瓷瓦都需要更换。

重点公司
中钢洛耐
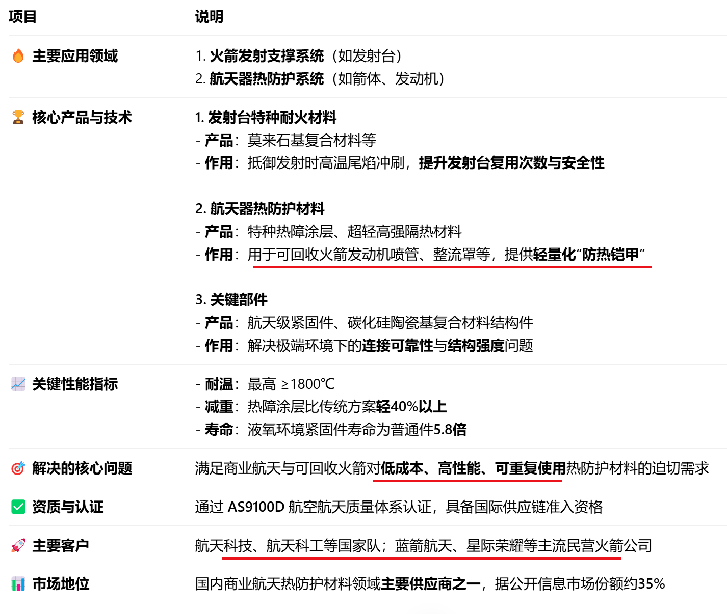
中钢洛耐科技股份有限公司是中国先进的中高端耐火材料研发制造、工程设计和技术集成服务商。解决了燃气轮机用隔热材料、火箭发射装置用关键耐火材料、舰艇锅炉用特种高温材料等国防军工领域“卡脖子”难题。国内唯一覆盖“高温结构陶瓷+特种耐火材料+热防护复合体系”全链条的国家级专精特新‘小巨人’。
马斯克的星舰重返大气层时,表面温度超1600℃;而中钢洛耐提供的,就是那层“不熔、不裂、不掉渣”的隐形铠甲——它不发射火箭,但它让火箭敢飞回来。

中钢洛耐的产品主要通过特种热障涂层和超轻高强隔热材料两种形式应用于喷管喉衬。发动机喷管喉衬是火箭发动机中温度和压力最高的部位之一,对于可回收火箭,其性能直接决定了发动机能否重复使用。
应对极端高温:中钢洛耐的特种热障涂层能承受超过1800℃的极端高温和高达每秒1800℃的剧烈温度变化。这层涂层直接面对数千度的燃烧气体,通过自身优异的热稳定性和耐烧蚀性,保护下方的金属结构不被熔化或软化。
实现轻量化与高强度:在保证耐高温的同时,这类材料还能实现40%的减重,并且强度翻倍。这对于追求“克克计较”的航天工程至关重要,能有效提升火箭的运载效率。
华秦科技
华秦科技在火箭可复用材料领域的布局,核心是利用其在军工领域积累的特种功能材料技术,解决商业航天中耐高温、轻量化和可重复使用等关键挑战。
热防护系统:火箭可重复使用的最大技术难关之一是再入大气层时的极端高温。华秦科技的陶瓷基复合材料能用于制造类似航天飞机隔热瓦的防护系统,是箭体能否“完好无损”返回的基础。
发动机关键部件:火箭发动机是可复用的核心。应用于喷管等热端部件的陶瓷基复合材料,能承受更高温度,提升发动机的推重比和可靠性,是保证发动机多次点火的关键。

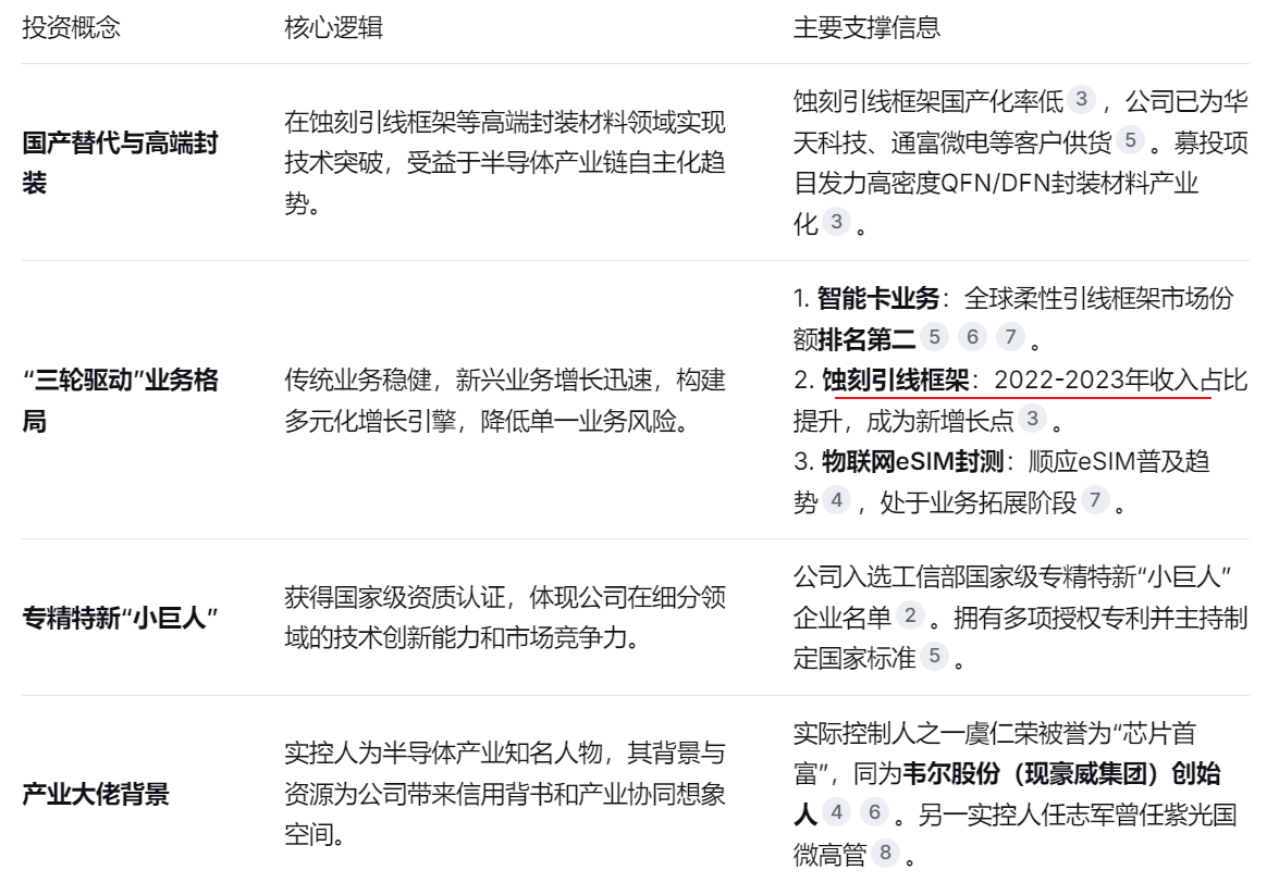
三、新恒汇——蚀刻引线框架
新恒汇作为一家集芯片封装材料与封测服务于一体的公司,有“蚀刻引线框架“概念,“蚀刻引线框架“是半导体产业链中一个关键的“卡脖子”环节。

“蚀刻引线框架”是什么?
它是什么:芯片的“钢筋骨架”和“引线”
骨架部分:是一个薄薄的金属片(通常是铜),它承载并固定着芯片那座“城市”的核心。你可以把它理解成盖楼时先搭的钢筋。
引线部分:是从骨架延伸出去的一根根非常精细的金属“导线”。它们一头通过极细的“金线”或“铜线”连接城市内部,另一头最终会变成芯片外那些你看到的金属引脚,用来插在电路板上。
蚀刻”是什么意思:像“金属绣花”的精密工艺
传统的工艺是做“减法”:用模具冲压出一片简单的导线,就像用模具压饼干,精度有限,导线做不细。
“蚀刻”工艺是做“减法”:它先在整片金属上涂上感光胶,然后用类似投影曝光的技术(光刻),把复杂的电路图案“印”上去,再用化学药水把不需要的金属部分腐蚀掉,留下精细的导线。
这就好比从“冲压饼干”变成了“金属绣花”,可以做出极其精细、复杂的立体线路。
它为什么高级:从“平面马路”升级为“立体高架”
传统引线框架就像一个小镇,出口是平面、稀疏的普通马路。
蚀刻引线框架则像大都市,它利用蚀刻工艺可以在有限空间内,制造出更多、更细、排布更密的引脚,并且能做出立体结构(比如让一些线路在下方走,一些在上方走)。
这意味着,同样大小的芯片,能连接更多“道路”,传输数据更快、供电更稳,性能自然更强。

这种“金属绣花”工艺需要精密的光刻和化学处理技术,全球以前主要被日本、韩国等少数公司掌握。中国要制造高端芯片,封装材料不能“卡脖子”。蚀刻引线框架是先进封装里的关键耗材,国产化需求非常迫切。

特别声明:
文中股票仅为投资逻辑,无任何买卖建议。



评论