一、当日行情分析
1、市场观察——依然批量勇闯异动
1月14日,市场冲高回落,沪指午后快速翻绿,此前一度涨超1%。沪深两市成交额3.94万亿,较上一个交易日放量2904亿,连续第3个交易日突破3.5万亿。截至收盘,沪指跌0.31%,深成指涨0.56%,创业板指涨0.82%。

当前市场的热点轮动与监管红线之间存在持续的博弈,虽然前天异动的个图,这2天持续回调,今日依然有批量个股创异动。

今日异动个股多为GEO概念,要小心这个板块明天的走势。




2、政策调整:融资保证金比例统一上调至100%
监管层在此时点调整政策,旨在预防风险、引导市场稳健发展。截至2025年第四季度,A股市场两融余额已处于近年高位,活跃度较高。在持续上涨后,通过适度降低杠杆来抑制潜在的投机泡沫,有助于避免当市场出现调整时,因高杠杆平仓而引发连锁反应,体现了“防患于未然”的监管思路。 这项政策调整的核心在于调控股市中的杠杆水平。
在80%的保证金比例下,投资者提交100万元保证金,最多可向券商融资125万元(计算方式:100万元 / 80% = 125万元),总交易规模达到225万元,杠杆倍数为1.25倍。当比例上调至100%后,同样的100万元保证金,最大融资额降至100万元,总交易规模为200万元,杠杆倍数降至1倍。这意味着投资者动用同等自有资金所能撬动的交易规模下降了20%,直接限制了市场新增杠杆资金的潜在增量。
监管目标是引导市场从可能出现的“快牛”、“疯牛”向更健康、可持续的“慢牛”格局过渡。
杠杆牛:15年股市
2015 年 A 股杠杆驱动牛市与去杠杆过程可总结为 “杠杆助涨→监管收紧→去杠杆引发踩踏→市场修复” 的完整周期,核心逻辑是杠杆资金的 “快速涌入” 与 “被动撤离” 对行情的双向极端影响。
场内融资融券成为主力军,两融余额从 2014 年底的万亿规模,仅用 100 天便突破 2 万亿,峰值达 2.27 万亿,与指数形成 “资金入场→指数上涨→吸引更多杠杆资金” 的正向循环。场外配资野蛮生长,通过 HOMS 等系统绕开监管,配资杠杆高达 5-10 倍,民间配资公司数量暴增,隐性资金规模近 5000 亿元,进一步放大市场资金量。
沪指从 3234 点一路飙升至 5178.19 点的高位,两市单日成交额突破 2 万亿创全球纪录,市场陷入全民炒股的狂热,“杠杆牛” 成为行情标签。监管层关注到杠杆资金无序扩张的风险,开始收紧监管,从规范两融业务到严查场外配资。场内,券商上调两融保证金比例、收缩担保股票范围,两融余额从峰值持续回落,融资客被动平仓,加剧指数下跌。场外,监管层清理场外配资账户,叫停 HOMS 等配资系统服务,高杠杆配资客因股价下跌触及平仓线,出现 “个股跌停→无法平仓→强制平仓蔓延→千股跌停” 的恶性循环。

历史上的踩刹车:07年530
2007年的"5·30事件"是中国A股市场一次令人印象深刻的剧烈调整,由于财政部在当年5月30日凌晨突然宣布上调证券交易印花税税率,导致市场大幅下跌,因此被许多投资者称为"半夜鸡叫"。
在2007年之前,A股市场经历了长达两年的牛市,上证指数从2005年的998点一路飙升至2007年5月29日的4335.96点,涨幅超过300%。当时市场投机氛围浓厚,"消灭10元以下股票"成为流行语,炒股成了全民运动。监管层此前已采取加息、提高存款准备金率等措施为市场降温,但效果有限。
2007年5月30日凌晨,财政部突然宣布将证券交易印花税税率由1‰上调至3‰。由于政策出台突然(此前市场曾有相关传闻,但有关部门曾进行澄清),且公布时间在午夜,这一事件被市场称为"半夜鸡叫"。
市场剧烈反应,5月30日当天,上证指数低开5.87%,收盘暴跌6.5%,两市超过900只个股跌停。 在随后的几个交易日内市场继续下挫。从5月30日至6月5日,上证指数从4335点一路下跌至最低3404点,最大跌幅达到21.49%,不少个股股价被"腰斩"。 许多投资者半年甚至一年的收益在几天内蒸发殆尽。
值得关注的是,经过"5·30"的暴跌后,A股市场后来依然从3404点上涨至6124点。
"5·30事件"给投资者的启示是多方面的:
政策敏感性:在中国股市投资,需要密切关注政策信号。
风险控制:无论是牛市还是熊市,都需要严守操作纪律,控制仓位,避免盲目投机。
3、白银为何压不住
国际白银现货价格在1月13日首次突破了每盎司90美元,这是前所未有的新高-:数据显示,今年以来(截至1月14日),白银价格已累计上涨约25%。

近两个月芝商所(CME)对贵金属期货保证金进行了至少四次上调,并在最近一次(2026年1月12日)将制度从“固定金额”改为“比例计算”,这实质上构成了第五次调整,并且是更具深远影响的机制变化。
前四次是“量变”:都是在原有“固定金额”框架下的数值调整,属于传统的风控手段。
最后一次是“质变”:2026年1月13日生效的比例保证金制度,是规则的根本改变。它意味着此后保证金将随价格波动而自动、实时调整,无需交易所再频繁发布上调通知 。例如,白银9%的比例要求,在当前价格下已使保证金水平显著高于之前的固定金额 。

CME多次调整保证金的白银价格显著影响,例如,白银在2025年12月底一度单日大涨超11%并创下历史新高,随后又大幅回调。

但是进入2026年,保证金上调已经影响不了白银价格。历史经验表明,保证金调整要有效遏制价格,往往需要货币政策的配合。例如在2011年,白银价格暴跌不仅是CME连续上调保证金的结果,也与量化宽松政策结束、实际利率回升密切相关。而当前,美联储正处于降息周期,宽松的货币环境与当时紧缩的环境截然相反,这使得单一的保证金调整政策效果大打折扣。
保证金可以打击金融杠杆,但无法解决支撑白银价格的深层次问题。
当前银价上涨的三大核心原因:
1、实物供需极度紧张:这是最根本的区别。全球白银库存(如COMEX、LBMA)近年来大幅下降,部分工业库存仅够维持30-45天。这种实物短缺导致市场上出现了“两个世界”的分裂,买家不惜支付溢价以获得实物交割,而非纸面合约。
2、工业与投资需求旺盛:白银作为重要的工业金属,在光伏等新能源领域需求强劲-。同时,在美元信用受质疑、全球央行购金的宏观背景下,白银的贵金属属性也吸引了大量长期配置资金。
3、市场结构性变化:保证金提高和场外交易活跃,可能将更多交易活动驱离交易所。这意味着,即使交易所内杠杆受到抑制,场外的真实供需矛盾仍在推动价格上涨。
二、阿里云的计划
公共云事业部总裁刘伟光在2026年1月14日的公开表态,阿里云为2026年设定了“拿下中国AI云市场增量80%”的宏伟目标。

阿里云将自身定位为AI时代的基础设施,做AI时代的“自来水厂”,目标是提供综合服务。这包括维护“水源地”(如开源Qwen系列模型,其衍生模型已超18万个)、搭建“净化车间”(数据清洗与模型训练平台)、铺设“输水管网”(高性能网络)以及处理“污水”(安全治理)。阿里云推动AI在具体行业的应用。例如,在农牧业用于识别生猪健康状况;在金融领域辅助投资决策;在智能家居行业打造更聪明的端侧语言模型。

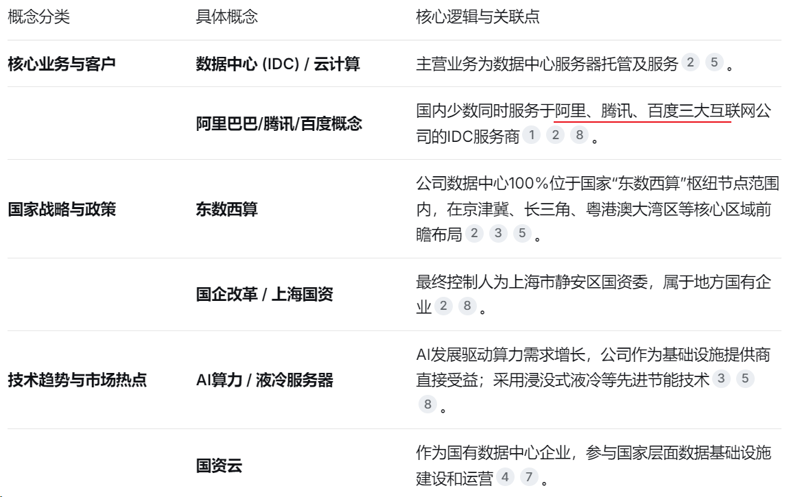
数据港——阿里系数据中心
深度绑定头部客户,商业模式稳健:公司采用“先订单、后建设、再运维”的模式,与核心客户(尤其是阿里巴巴)签订了长期服务合同(通常为10年),收入确定性强。2024年,公司直接及间接来自第一大客户的收入占比超过90%。此外,公司也在积极拓展腾讯、百度等其他巨头客户,优化收入结构。
精准卡位“东数西算”,资产稀缺:公司已建成35座数据中心,总IT负载规模达371兆瓦。这些资产85%以上位于环京、环沪等核心区域,这些地区因土地、电力资源紧张,新建数据中心门槛高,使其既有资产具备显著的区位稀缺性和长期价值。
受益于AI浪潮,需求前景明确:随着阿里巴巴、腾讯等大厂加大AI资本开支,将催生千兆瓦级的IDC新增需求。数据港作为其核心合作伙伴,是这一趋势的直接受益者。机构认为,AI将驱动数据中心行业进入新一轮景气周期。

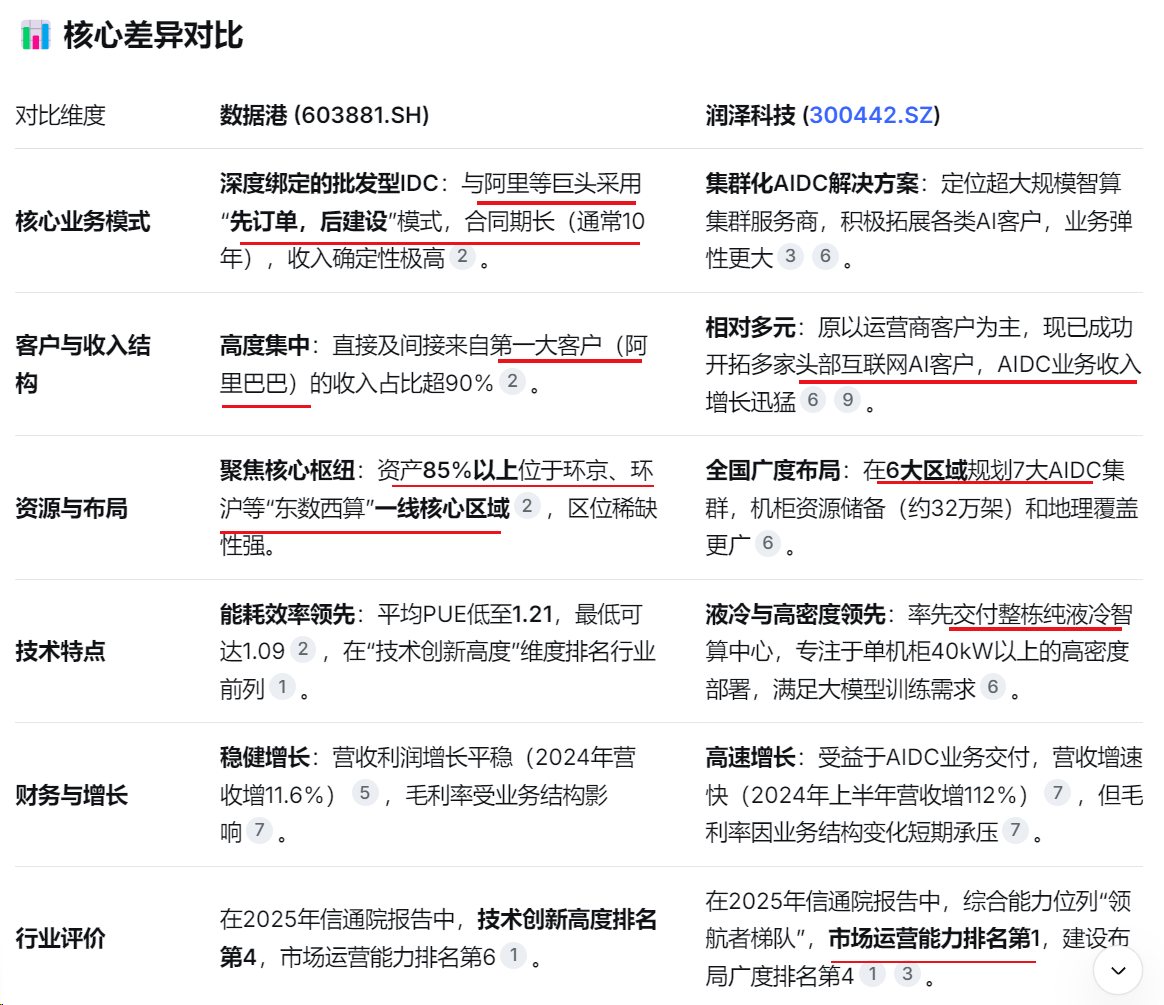
与润泽科技相比,数据港是一家特点鲜明、路径不同的公司。其优势并非体现为规模和增速的全面领先,而在于核心区域资源稀缺性、能耗技术、与超级客户的深度绑定以及国资背景的稳定性。

数据港像是“精品店”,它通过服务少数顶级客户,在黄金地段提供高能效、高确定性的服务,追求的是稳健的现金流和深厚的客户关系。而润泽科技更像“大型购物中心”,通过在全国广泛布局,提供大规模的先进智算集群,积极拥抱多元化的AI客户浪潮,追求的是规模和增长的弹性。
森远股份——中科院体系数据中心
2024年初,公司控股股东变更为中科信控创新创业科技发展有限公司,其实际控制人为中国科学院计算机网络信息中心。这一变更引发了市场强烈预期,即森远股份可能作为中科院超算资产证券化的平台,未来有望注入相关算力、数据存储等资产。这是其目前最主要的题材看点。


AIDC 业务:从 0→1 突破,进入 “供给 + 运营” 双角色
森远股份公告,公司于2025年12月25日与关联方中科信控签署了《算力集群集成建设合同》,合同总价款合计为2678.39万元。此次交易构成关联交易,且已在公司董事会审议通过,无需提交股东大会审议。交易不构成重大资产重组,也无需有关部门批准。合同内容涉及中科(济南)超级云计算中心项目的GPU高性能计算集群及其配套设施采购工作及售后服务,交付地点为山东省济南市市中区。交易价格遵循市场竞争下的正常商业惯例,定价公允。

中科院系算力资产证券化平台,叠加 AIDC 业务 0→1 突破的成长弹性。随着济南智算中心项目推进、更多 AIDC 订单落地以及资产注入预期升温,公司有望实现估值重估,成为 AI 算力浪潮中的 “黑马” 标的。

三、金海通——业绩预增
金海通 2025 年实现业绩大反转,全年归母净利润预计同比增长103.87%-167.58%(1.6 亿元 - 2.1 亿元),前三季度已实现归母净利润 1.25 亿元,同比增长178.18%,扣非净利润同比增长222.43%。增长核心来自半导体封测设备需求回暖、高端产品(三温测试分选机、大平台超多工位测试分选机)占比提升,盈利能力显著改善,毛利率从 Q1 的 48.26% 提升至 Q3 的 51.95%。
金海通成立于 2012 年,是一家专注于集成电路测试分选机研发、生产及销售的国家级专精特新 “小巨人” 企业和高新技术企业。公司深耕平移式测试分选机领域,是国内该细分市场的领军企业。

在半导体后道测试设备国产化浪潮中,金海通凭借精密运动控制、高精度温控两大核心技术突破,成为国产替代的中坚力量,尤其在高端三温测试分选机领域已跻身全球第一梯队。

国内客户有长电科技、通富微电、华天科技等头部封测厂;长江存储、长鑫存储等存储芯片巨头;国内主流芯片设计公司。海外客户有东南亚、欧洲封测厂,部分国际 IDM 企业。
金海通以平移式测试分选机为核心,凭借三温测试分选机等高端产品的技术优势与国产替代机遇,实现了业绩爆发式增长。公司已构建起从基础型到旗舰级的完整产品体系,覆盖消费电子、汽车电子、AI 运算、新能源等多高增长赛道,客户结构持续优化,盈利能力稳步提升。

特别声明:
文中股票仅为投资逻辑,无任何买卖建议。


评论