综合
专栏 · 更新中
查看全部
专栏
专栏 · 更新中
查看全部
行话
专栏 · 更新中
查看全部
直播
专栏 · 更新中
查看全部
专家回答
专栏 · 更新中
查看全部
去搜搜
回顶部
2026-01-12 23:15
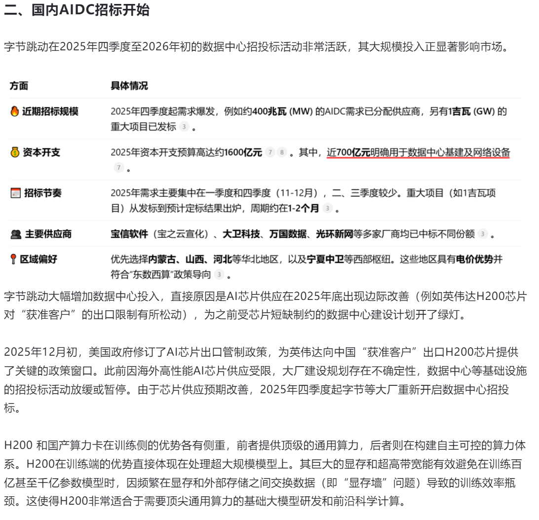
国内AIDC招标开启,哪些环节受益?| 0112
妙投张博
文章所属专栏
妙解行业
释放双眼,听听看~
00:00
12:38
本内容未经允许禁止转载,如需授权请微信联系妙投小虎哥:miaotou515
如对本稿件有异议或投诉,请联系tougao@huxiu.com
评论
登录
后参与评论
0
/500
妙投用户社区交流公约
最新评论
这里空空如也,期待你的发声
评论