一、当日行情分析
1、市场观察
今天是26年第1个交易日,市场高开高走迎来年开门红,创业板指领涨,沪指重回4000点上方,录得十二连阳。沪深两市成交额高达2.55万亿,较上一个交易日放量5011亿。全市场超4100只个股上涨,其中127只个股涨停。截至收盘,沪指涨1.38%,深成指涨2.24%,创业板指涨2.85%。

2、2026存储涨价第一枪!三星、海力士DRAM报价又涨70%
据韩国经济日报今日消息,三星与海力士已向服务器、PC及智能手机用DRAM客户提出涨价,今年一季度报价将较去年第四季度上涨60%-70%。
“大型客户认为他们完全可以承受AI基础设施所需的支出。他们不太可能强烈反对DRAM价格上涨,因为在这些公司看来,实现基于推理的AI盈利更为重要。”市场研究公司DRAMeXchange如此分析,并将今年第一季度服务器用DRAM固定交易价格的涨幅预期上调至60%至65%。存储龙头大幅涨价的底气,正来自对服务器DRAM短缺问题日益严重的预期。
眼下,内存厂商正集中精力生产HBM3E,导致服务器DRAM产能遭受积压,供需鸿沟逐渐拉大。同时谷歌和微软等公司正在拓展基于推理的AI服务业务,推动服务器通用DRAM需求激增;正在为客户开发ASIC的博通,也在增加HBM3E订单,进一步加剧DRAM短缺。
在这种情况下,存储的涨价趋势或将贯穿整个2026年。已有多家投行预测,按全年口径计算,今年服务器DRAM的平均销售价格(ASP)最高将同比上涨144%,并相应上调了业绩预期。花旗预计,三星电子今年营业利润将达155万亿韩元,较去年增长253%;摩根士丹利则预计,SK海力士今年营业利润为148万亿韩元,较去年激增224%。
3、白银——已经提高了3次保证金,后续怎么走
芝商所(CME)在2025年12月共三次上调了白银期货保证金。,将一手合约的初始保证金从月初的 20,000美元 推高至月底的 32,500美元,累计涨幅超过 60%。
在2010年到2015年,白银也曾出现过暴涨暴跌的走势。在2011年5月,监管为了刺破失控的投机热潮,CME在2011年4月25日至5月10日的两周内连续5次上调白银期货保证金,累计涨幅达84%,每手保证金从3000羊元升至5520羊元,高杠杆投机客被迫平仓,银价5个交易日内暴跌30%。


芝商所的这几次保证金上调,成功地给疯狂的白银市场踩了一脚“急刹车”。

接下来价格会怎么走?
综合各大机构和市场数据的分析,未来的走势大概率是“短期颠簸,长期看涨”:
短期(1-3个月):高位反复震荡。原因:市场在消化CME提高保证金带来的冲击但下方支撑很硬,很难深跌。实物白银的稀缺性已成为支撑价格的核心因素,这一趋势在2026年有望持续。
美国逮捕委内瑞拉总统马杜罗这一重大地缘政治事件,将对白银价格产生显著影响。事件发生后,白银价格已出现明显上涨。地缘政治冲突升级时,投资者通常会将资金从风险资产转向避险资产。
二、脑机接口——硬脑膜穿透技术
马斯克于2025年12月31日宣布,Neuralink将于2026年启动脑机接口设备的大规模生产,同时转向几乎完全自动化的手术流程,电极丝将直接穿过硬脑膜而无需切除,这一突破将大幅降低手术风险并加速技术普及。

1、有什么创新?
1)柔性高密度微电极阵列:采用聚酰亚胺等柔性材料制造"神经探针",电极密度提升至3072个,是传统微电极阵列的数十倍。

2)自动化手术系统:开发了名为"缝纫机"的手术机器人,可将电极植入时间从17秒缩短至1.5秒,显著提高手术效率和安全性。

3)无线传输技术:设备通过蓝牙连接,支持10米范围内的多设备控制,内置无线充电模块。


2、硬脑膜穿透技术
此前,脑部植入手术最大的障碍之一是需要切开硬脑膜(大脑的坚韧保护层),这带来了感染、脑脊液漏、组织损伤等显著风险。“硬脑膜穿透技术” 直接解决了这个核心痛点,使整个植入过程的侵入性大大降低,这是BCI能走向大众在外科层面上必须跨越的门槛。

柔性电极是“为什么必须穿透硬脑膜”的原因之一:

手术机器人是“如何实现硬脑膜穿透”的执行者:

无线技术是“穿透后”的最终价值体现:

3、已验证的临床效果
12名患者数据:截至2025年9月,全球已有12人成功植入设备,累计使用时间达2000天,总使用时长超1.5万小时。
功能恢复:患者可实现用意念控制电脑光标、玩《马里奥赛车》、浏览网页等操作,一位高位截瘫患者完成拧瓶盖、使用餐具等动作的成功率达91%。
ALS患者突破:患有肌萎缩侧索硬化症的尼克·雷成功操控机械臂完成拿起水杯、自主饮水等复杂动作
26年1月4号,马斯克在X平台上发文称,用Neuralink技术帮助瘫痪者恢复全身功能在理论上是可能的。这意味着那些曾饱受瘫痪痛苦的病人,可能重新行走或恢复活动。


帖子迅速获得网友超过9万点赞:


四肢瘫痪的Noland,在2024年1月成为首位植入Neuralink脑机接口设备的患者。2016年6月,刚过完22岁生日的他在一次湖中潜水时遭遇了脊髓损伤,从一名健康的大学生,变成一位颈部以下瘫痪、日常起居都依赖父母照顾的瘫痪病人。

刚好是那一年,马斯克联合创立了脑机植入初创公司Neuralink,旨在开发一种帮助人们通过脑中植入的微芯片来控制计算机的技术。
Neuralink最初的重点是帮助像Noland这样患有严重神经系统疾病(如帕金森病和阿尔茨海默病、瘫痪或视力障碍)的患者恢复沟通能力并重获独立生活的能力。
2024年,Noland参加了Neuralink的临床试验。在植入脑机接口设备后,他借助意念几乎可以完全控制电脑,随时上网、玩电脑游戏。相比较以往要靠衔笔来操控iPad,Noland表示,参与治疗帮他重获生活中的独立性和掌控感,并建立了新的社交联系。
Neuralink在英国的首位参与者保罗,患有运动神经元疾病而导致瘫痪,于2025年10月在伦敦大学学院医院(UCLH)接受了Neuralink植入手术。手术后数小时,他即可用思维控制电脑。

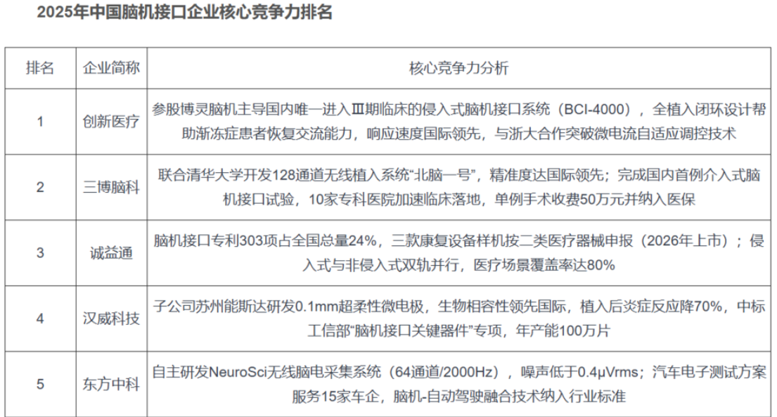
4、东方中科
东方中科通过NeuroSci系统在脑电信号采集环节建立了坚实的技术壁垒,同时凭借在测试测量领域的深厚积累,成功将脑机接口技术与汽车电子、医疗康复等实际应用场景结合。


三、顺网科技——利润增长
杭州顺网科技股份有限公司的主营业务是互联网技术平台及服务。公司的主要产品是网络广告及增值、游戏业务、展会业务。公司主业中网络广告语增值业务贡献较大收入,其次是游戏与展会业务等,2025上半年收入中数字营销广告收入占比79.23%、游戏收入占比20.6%,主业之一的数字营销广告业务,主要通过大数据分析实现“千人千面”的广告推送模式显著提升了广告转化效率;同时公司与抖音在互联网广告推广业务方面保持日常业务合作关系。
公司前三季度营收保持增长,但第三季度单季营收有所下滑。然而,净利润却实现了远超营收的增长幅度,特别是第三季度单季净利润增幅接近40%。盈利能力提升的核心原因是公司主动优化业务结构,减少了低毛利业务的规模,将资源更多投向高毛利的网络广告等业务。这直接推动了毛利率和净利率的显著提升。

算力云服务是公司重点投入的方向。截至三季度,公司已落地300多个边缘机房,提供约5万路电竞级算力。当前重点在电竞、云电脑、AI推理三大场景深化运营,虽然尚未大规模贡献收入,但将是未来的增长看点。
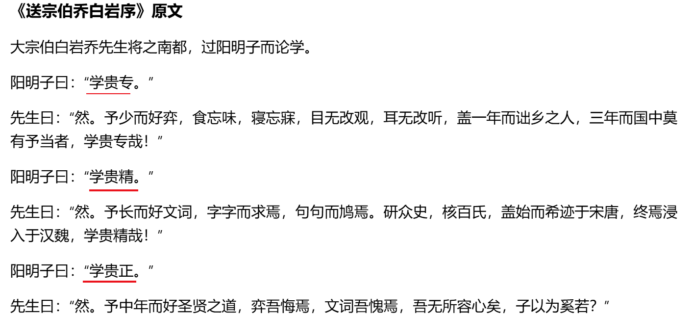
四、短线交易中的——“专”、“精”、“正”










评论