一、当日行情分析
1、市场观察
今日三大指数一改昨日价升量增行情,全天缩量低开低走,沪指再度失守3900点关口,成交额再度跌破1.6万亿,逼近此前在上周五创出的四个月地量水平。截至收盘,沪指跌0.42%,深成指跌0.68%,创业板指跌0.69%。

2、宏观——让劳动报酬更值钱

3、海外看点——小心,日本加息






4、产业动态——利好TPU产业链

5、专栏回顾——圣晖集成







二、学习型组织——碳酸锂涨价利好谁?





1、融捷股份——选矿产能提升+碳酸锂涨价







2、盛新锂能








三、湖南裕能——涨价







一、当日行情分析
1、市场观察
今日三大指数一改昨日价升量增行情,全天缩量低开低走,沪指再度失守3900点关口,成交额再度跌破1.6万亿,逼近此前在上周五创出的四个月地量水平。截至收盘,沪指跌0.42%,深成指跌0.68%,创业板指跌0.69%。

2、宏观——让劳动报酬更值钱

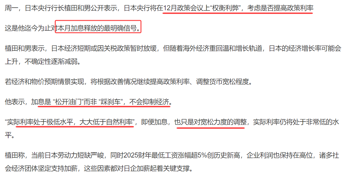
3、海外看点——小心,日本加息






4、产业动态——利好TPU产业链

5、专栏回顾——圣晖集成







二、学习型组织——碳酸锂涨价利好谁?





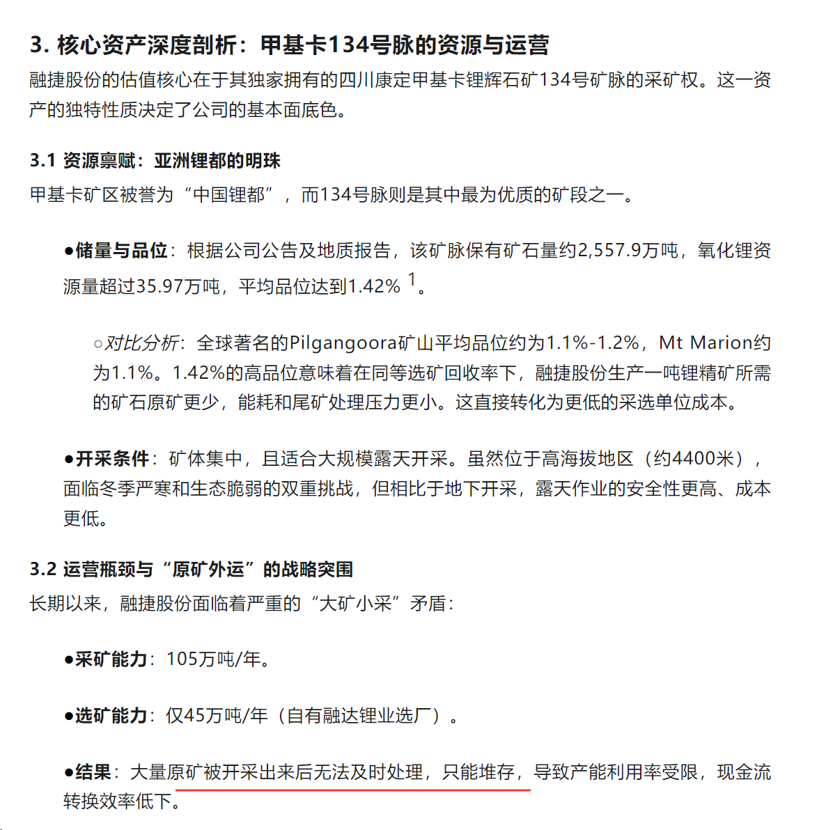
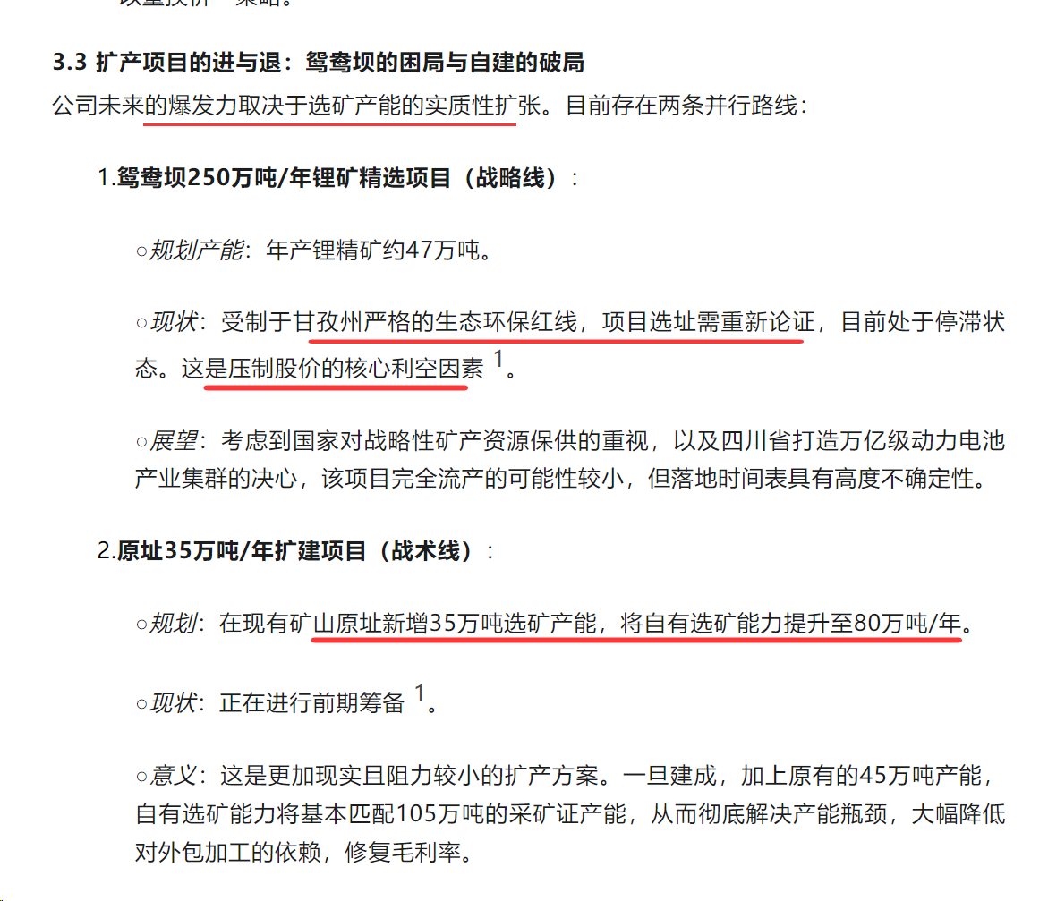
1、融捷股份——选矿产能提升+碳酸锂涨价







2、盛新锂能








三、湖南裕能——涨价






评论