出品 | 妙投APP
作者 | 张贝贝
头图 | 视觉中国
核心看点:
CXO板块最悲观的时刻已过去了;
临床CRO赛道的成长弹性更大;
泰格医药的综合实力更强,普蕊斯成长弹性更大。
近几年,CXO板块行情经历了冰火两重天。
2020年新冠疫情爆发,CXO凭借业绩确定性、高增长性的比较优势成为明星赛道;但2021年7月起,随着国内监管趋严、地缘政治风险波动、以及全球投融资下滑等扰动下,市场对CXO订单承接有所担忧,市场开始“杀估值”,二级市场进入下行通道。
再加上,今年4月份多家CXO企业扎堆发布股东减持公告,市场情绪进一步压制,CXO板块继续下跌,目前CXO赛道估值已经处于近5年的历史低位了。
值得注意的是,近期CXO板块的二级市场走势开始盘整,在估值低位的情况下,该赛道能否触底反弹是投资要重点关注的问题。若能,哪类企业更具优势呢?接下来围绕上述问题展开分析。

(资料来源:Choice数据)
CXO最悲观的时刻已过
经过分析CXO板块的压制因素在边际改善,情绪逐渐修复,CXO板块已经过了最悲观的时刻。具体分析如下:
首先,地缘政治摩擦影响逐步缓解,海外订单转移持续。
2022年,CXO行业股价走势频繁受到地缘政治因素影响,尤其在药明生物被列入美国商务部 UVL名单后,进一步引发市场对于中美医药产业链脱钩的担忧。(国内大多数CXO企业近7成的收入来自国外药企)
但随着药明生物的无锡、上海子公司从UVL清单中移除,以及不同CXO企业关于海外订单承接增长的反馈,妙投认为,地缘政治摩擦更多是对市场情绪的影响,对CXO企业订单承接影响不大。而随着不同CXO企业海外订单承接顺利的反馈,市场悲观情绪有望逐步缓解,并带来估值修复。
如药明生物交流反馈,客户不担心UVL;药石科技5月6日业绩说明会交流,从近期的CPHI、DCAT展会等形势来看,目前CXO市场需求仍然比较旺盛,来自海外订单也在增长;昭衍新药5月交流,其离岸外包业务1季度询单增长30-50%,客户明显增加。

(资料来源:各家公司年报梳理)
其次,全球投融资环境有望在下半年转暖,订单承接持续性有支撑。
“硅谷银行”事件后,美联储加息强度下降,3月和5月美联储决议加息均为25个bp,符合市场预期。而5月会议虽尚未排除6月加息可能,但删除了“预期进一步收紧政策可能是合适之举”,并强调“本轮加息紧缩效应具有滞后性”以及“后续决策将取决于经济数据”,而非前两次会议“尚未考虑降息”与“考虑额外政策收紧”的表述。
再加上3月会议时美联储将2023年美国经济增长率预期下调至0.4%,侧面判断美国经济有下行迹象,美联储货币政策或将由紧转松,5月可能为本轮紧缩周期终点,6月或停止加息。
而美联储货币政策的由紧转松,将带来流动性的改善,有望促使一级市场投融资回暖和药企研发投入的趋势回暖,CXO订单承接的持续性担忧将逐步消除。

(资料来源:网上公开资料查询)
故,在新冠疫情带来的负面扰动消除、地缘政治摩擦影响边际改善以及全球投融资有望回暖的情况下,国内CXO企业的业绩增长或将改善,市场悲观情绪逐步缓解。可见,CXO板块最悲观的时刻已经过去。
反弹的信号有:①全球投融资数据回暖,将驱动CXO新签订单增长;②创新药领域有新的利好出现,包括但不限于政策利好、药企新药临床数据较好等驱动药企加大新药研发,有望给CXO行业带来业绩增量。
那么,若未来CXO板块触底反弹了,投资优选哪类企业呢?
临床CRO的成长弹性最大
CXO行业包括研发外包CRO和生产外包CDMO赛道。考虑到2022年度CDMO赛道的部分企业在新冠相关大订单的驱动下,业绩增长较快,基数较大,在大订单不能持续的情况下,2023年业绩增速可能放缓,甚至不会增长,故对比看,CRO和CDMO中,优选CRO赛道。
对标新药研发,按是否是在人身上做试验对CRO赛道进行拆分,可分为临床前CRO和临床CRO环节。其中,临床前CRO包括新药研发的早期药物发现阶段、药学研究和临床前研究阶段;临床CRO包括临床研究阶段I、Ⅱ、Ⅲ期及上市后IV期临床试验在内等诸多流程。

(资料来源:美迪西招股书)
其中,临床CRO企业的业绩改善程度最大。
一方面,2022年度新冠疫情反复,医疗资源紧张和部分区域涉及管控的情况下,临床CRO试验项目地点在医院受到的影响最大,面临新项目临床入组延迟、存量项目受试者数据脱落需要重新招募补足数据的情况,故疫后诊疗复苏下未来业绩增长弹性较大。
另一方面,考虑到2015年起国内药企在创新药政策鼓励、仿制药一致性评价等推进下,于2015年起纷纷推进创新药的研发,结合临床前CRO试验需要3-6年时间,临床I-Ⅱ期需要2-3年时间,再加上新冠疫情影响部分临床试验推进延迟,则预计2023-2025年将有较多新药处于临床Ⅲ期阶段。

(资料来源:根据公开资料梳理)
由于临床Ⅲ期占比新药研发总投入高达一半,故临床Ⅲ期项目的价值量将远超其他阶段,在当前临床CRO企业业务能正常推进的情况下,业务成长弹性较大。
故,临床CRO赛道可重点关注。
泰格医药综合实力更强,普蕊斯成长弹性更大
目前国内上市的主营临床CRO业务的公司有泰格医药、诺思格、博济医药和普蕊斯等企业。其中,结合业务发展和估值情况,泰格医药的业务实力更强,但估值略高;普蕊斯业务虽聚焦单一环节,天花板较低,但成长弹性大,估值相对合理。

(资料来源:Choice数据)
1)泰格医药的综合实力更强
从业务对比看,泰格医药是国内临床CRO业务的龙头,临床业务为高附加值创新药业务,且是国内为数不多能承担MRCT订单的本土CRO企业之一,竞争优势较强。(MRCT,国际多中心业务,需要在全球多个国家进行试验, 是临床CRO企业突破本土化限制的较好选择)
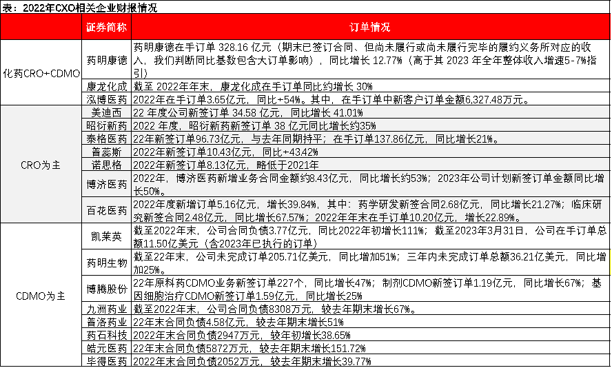
2022年,即便在全球融资金额放缓、国内疫情严重的大背景下,泰格的新增订单金额依然创了历史新高达96.73亿。截至年底,在手未执行订单金额达137.86亿,同比增长20.9%,按其2022年的营收,差不多需要两年才能做完。
再结合机构预期泰格医药2023-2025年的归母净利润年复合增速不低于26%,以及考虑到泰格医药的龙头地位,给予10%-20%的估值溢价看,合理估值在29-31倍左右,公司当前35倍的动态市盈率略高,有望在2024年初消化。
2)普蕊斯性价比最高
普蕊斯聚焦于临床赛道的SMO环节,通过派遣临床研究协调员CRC协助研究者执行临床试验中非医学判断性质的具体事务性工作,协助临床试验机构进行临床试验具体操作的现场管理。

(资料来源:泰格医药招股书)
由于SMO业务只是临床CRO赛道中的一个环节,2021年国内市场规模87亿元,占CRO市场规模的比重仅10%左右。虽然2021年普蕊斯在国内SMO领域中排名第二,市占率7%,在SMO领域是头部企业,但相较泰格医药看其业务天花板较低。
不过,结合普蕊斯2022年度新签订单10.43亿元,同比+43.42%,远超泰格医药2022年0.3%的增速;以及2022年末,公司在手订单金额为15.05亿元,同比增长39.90%,远超泰格医药2022年21%的增速看,其业绩未来的成长弹性较大。
故,从业务发展看,普蕊斯有望成为一家“小而美”的企业。若再结合机构预测公司未来3年归母净利润复合增速不低于41%看,公司当前41.5倍的动态市盈率具有一定合理性,值得关注。
3)诺思格业务局限国内,估值不低
与泰格医药,诺思格临床业务各环节均覆盖。不同的是,相较泰格医药一半收入来自国外区域,诺思格的业务以国内为主,国内客户收入贡献高达95%,业务发展的天花板局限在国内。
且结合机构预测公司未来3年归母净利润年复合增速在23%,公司当前52倍的动态市盈率要到2025年才能消化,估值不低。
4)博济医药更多是中药政策利好驱动下的主题性机会
博济医药是CXO板块中唯一明确提出覆盖中药业务的企业,并在中药政策利好驱动下股价走势较好,2023年初至今股价涨幅20%,远超同期CXO申万指数的跌幅15%。
但需要注意,博济医药的中药业务收入贡献较低,仅10%左右,中药利好带来的增长驱动影响有限,即公司的业绩还是主要依赖于非中药业务。
而公司的非中药业务竞争优势较弱。一方面,博济医药虽近几年由仿制药向创新药领域拓展,但目前仍主要是仿制药业务;另一方面,博济医药99%的业绩来源于国内客户,业务天花板较低。
此外,结合机构测算未来3年公司归母净利润年复合增速59%看,公司当前74倍的动态市盈率不低。故,博济医药未来更多是中药政策利好的驱动下的主题性机会,注意回调风险。
免责声明:本文内容仅供参照,文内信息或所表达的意见不构成任何投资建议,请读者谨慎作出投资决策。



评论